在工作和生活中,我经常使用各种各样的人工智能工具,如AI写作软件、AI语音助手、AI绘图工具等。我发现,这些工具能够极大地提高工作效率并简化日常生活。作为一名AI工具的忠实爱好者,我整理了大量珍贵的AI资源网站,完全适用于国内用户,希望能助你一臂之力,轻松提升你的工作和学习效率,今天我打算向大家推荐我最经常使用、也是最方便快捷的AI工具。这篇内容涵盖了丰富的信息,建议你先把它保存起来,方便以后查阅。
Top1:笔灵AI论文
AI软件可以辅助写作论文?用AI写的论文靠谱不靠谱呀?想用AI来帮忙写论文,但是不知道该用什么工具啊?”现在就给大家推荐笔灵AI论文,超级牛,超级好用,简单三步,生成论文。

Step1:选择“专业”,输入“论文题目”,选择学历,点击生成大纲,很轻松吧

Step2:根据自己需求,编辑标题和概要内容,还可以删除不需要的部分,AI写完论文后,还可以给列出材料清单,做到心中有数。


Step3: 论文完成后,并非一切如意。你敢直接交给导师吗?当然不可以!毕竟是AI生成的,充满了AI的痕迹。如果你轻率地将其呈交,简直是自取灭亡!最终一个必须完成的任务就是清除AI的痕迹。“点击一键降低”AI痕迹,即可跳转到笔灵去AI痕迹(这款AI软件本文也有介绍),笔灵AI论文是不是超级nice。


快来查收你的论文吧!
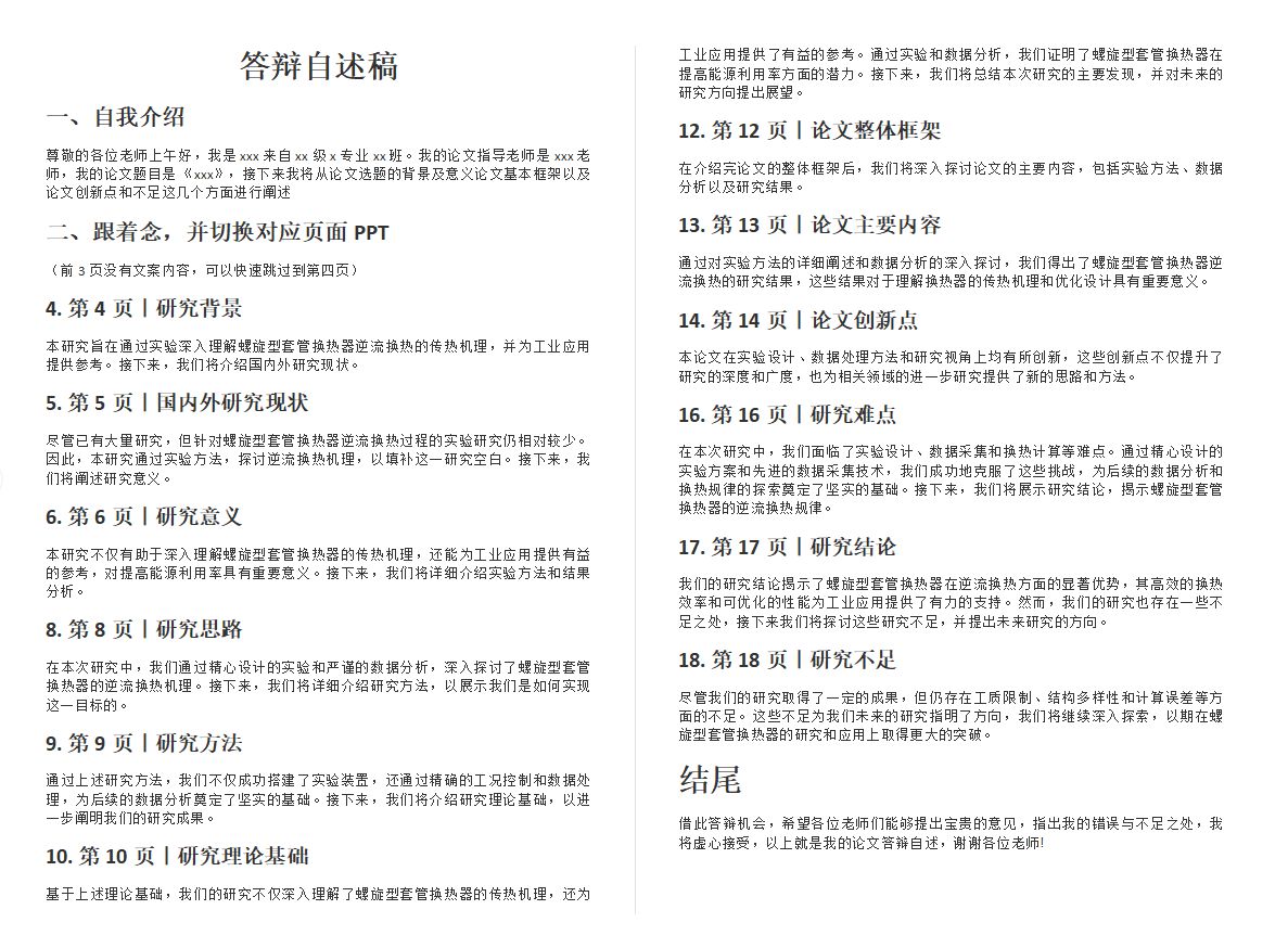
Top2:笔灵AI 答辩PPT
专业答辩PPT而生!一键上传论文,AI 在2分钟内生成答辩PPT和答辩自述稿。最近大学生应该都在忙着答辩呢吧

功能1:一键生成答辩PPT
你只需上传一篇论文,系统便能智能识别关键点,根据答辩PPT标准和论文内容,自动安排幻灯片的顺序,设计出样式简洁、展示关键语句的PPT幻灯片,确保答辩时PPT不会不符合要求,不会出错!

功能2:自述稿与PPT完全对应
它不仅能生成PPT,还能生成一份与PPT完美结合的自述演讲稿!这份自述稿会保持与PPT内容的一致性,还会标注念到哪里切换页面。你在答辩时照着念,不会给老师在纯念PPT的感觉,完全没有问题无脑能过了。

Top3:笔灵去AI痕迹
感谢笔灵AI,让我论文完成后但毕竟是AI生成的,充满了AI的痕迹。不敢轻率地将其呈交!最终一个必须完成的任务就是清除AI的痕迹。今天就为大家带来笔灵去AI痕迹,好用到哭!走起!

点击立即使用,选择上传方式,一目了然对不对~

给大家看我去痕迹前、后的论文,大家对比看一看,是不是很nice


再附一张我的论文在知网的全文检测报告,对于这个结果,我个人还是相当满意的。

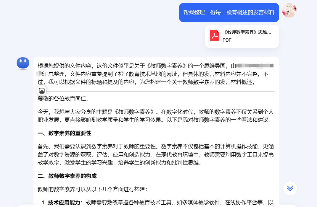
Top4:Kimi
一款人工智能助手,擅长中英文对话,能够提供安全、有帮助、准确的信息。可以帮你阅读和理解各种文档,解析网页内容,还能结合搜索结果来回答问题。手机,电脑端都可放心使用。

实例操作:上传一份“教师数字素养的思维导图”,写出要求,点击生成,真心简单。

生成后,可复制,再试一次,分享,超级好用!

Top5:抖音豆包
字节出品的新型的的AI工具,提供聊天机器人、写作助手以及英语学习助手等功能,它可以回答各种问题并进行对话,帮助人们获取信息,还是休闲娱乐的好帮手,手机,电脑端使用都很方便。

作为美图爱好者的我,免费生图的首选就是它——抖音豆包!
比如我想生成“可爱的小鲨鱼透过蓝色纸墙的小洞偷看”,只要输入文字,点击即可,很可爱吧!

AI工具现在已经渗透在方方面面的工作生活中,本小白通过灵活运用AI工具打破了与早入职同事的差距壁垒,今日为大家推荐的AI工具,建议码住!
再给大家推荐一个好用的网站:
AI思维导图—TreeMind树图
国内非常先进的AI思维导图在线制作工具,这是一款可以免费使用的AI人工智能思维导图网站,思维导图创建节点无限制,无论是打工人还是学生族,免费的超够用。同时还支持多人实时编辑思维导图,以及团队协作思维导图。

特色功能:
百万思维导图模版
TreeMind树图具有海量的思维导图模版,模板的模版数量已经达到120w+,站内包含829+的精选专辑、123个模板品类、涉及了12种行业类型,无论你要做什么类型的思维导图,在模版库数据库中99%都可以找到,从而提高了工工作和学习效率。

AI一键生成思维导图
支持用户输入一句话需求,直接生成思维导图。当你在工作学习中没有思路和灵感时,不防试试TreeMind树图的一键生成思维导图的功能,30秒即刻帮你搞定!
以下是我以销售年终工作总结为例,通过AI一键功能生成的思维导图。

AI总结生成思维导图
你只需要上传需要转化的文件,点击AI一键总结,AI就会自动分析和整理信息,将文件中的内容转化为易于理解的思维导图,帮助你快速直观地理解和掌握信息。
以下是我以营销团队建设方案为例,AI一键总结生成的营销团队建设方案思维导图。

